澳门新莆京游戏大厅版本-官方入口
网站首页
关于我们
学院简介
学院领导
组织机构
专业设置
师资队伍
旅游管理系
酒店管理系
会展经济与管理系
人才培养
人才培养方案
本科教育
研究生教育
实习实践
招生就业
科学研究
科研项目
科研动态
党建工作
组织机构
党建动态
学生工作
学工团队
思政教育
校园文化
勤工助学
心理健康
研究机构
就业创业
社会服务
关工委
工作动态
产业学院
校友会
下载专区
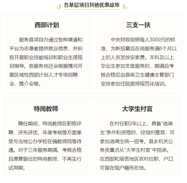
【政策解读】政策 | 基层就业:西部计划、三支一扶、特岗教师、大学生村官政策解读
时间:2022-04-29
图文来源:英才天地
更多详情请点击下方
阅读原文
相关附件:
花边
CopyRight 2019. sot.hntou.edu.cn. All Rights Reserved.
版权所有 澳门新莆京游戏大厅版本-官方入口 琼ICP备15001966号-1
本科招生热线:0898-88651758
MTA招生热线:08998-88651771、88651775
邮箱:sot@hntou.edu.cn
地址:海南省三亚市育才路1号 邮编:572022 技术支持:
禾图科技
手机扫一扫